来利国际旗舰厅 - w66.利来(中国区)
联系我们
|
用户登录
首页
关于我们
学科系所
团队队伍
旗下产业
研究生教育
专业学位教育
科研外事
员工工作
招生培训
员工之家
English
首页
>
科研外事
>
学术交流
>
正文
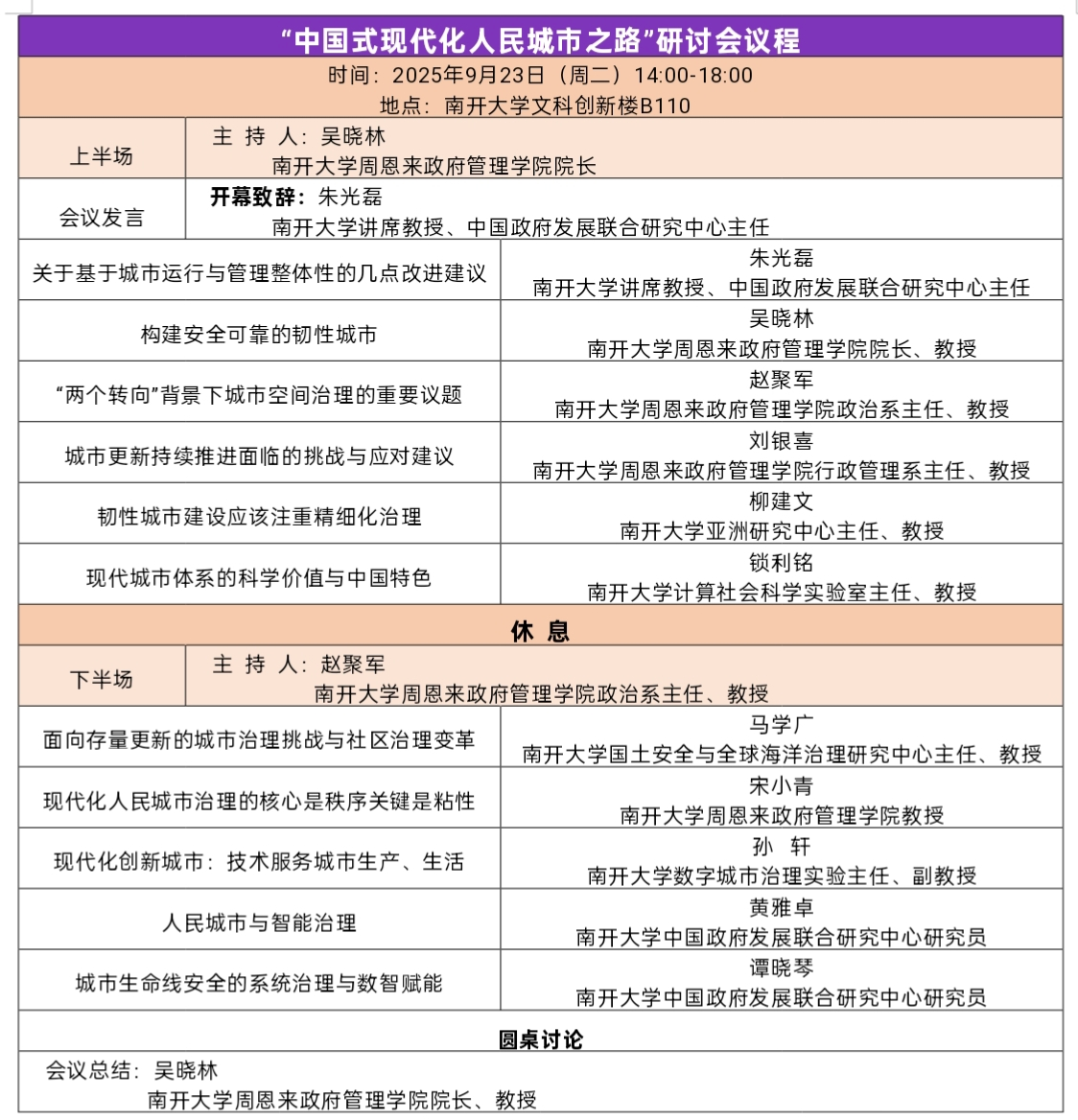
“中国式现代化人民城市之路”研讨会议程
发布者:娜菲沙·哈力克
时间:2025-09-20
浏览数:
主办单位:来利国际旗舰厅中国式现代化发展研究院
来利国际旗舰厅
承办单位:来利国际旗舰厅中国政府发展联合研究中心
来利国际旗舰厅MPA教育中心
上一条:
“中国式现代化人民城市之路”研讨会在来利国际旗舰厅成功举办
下一条:
早稻田大学唐亮教授在南开“翔宇学者讲堂”开讲 |《政治精英的晋升路径和能力特质》